LNGより環境負荷の高い一部のバイオマス燃料、GHG排出量基準の新設可能性やFITへの影響

2019年05月27日

一般社団法人エネルギー情報センター

新電力ネット運営事務局

LNGより環境負荷の高い一部のバイオマス燃料、GHG排出量基準の新設可能性やFITへの影響の写真

バイオマス発電の持続可能性等について、経済産業省より「平成30年度新エネルギー等の導入促進のための基礎調査」報告書が公開されました。今回の記事では同報告書から、GHG排出基準の新設可能性や、今後のバイオマス発電へのFIT適用可能性等を見ていきます。

バイオマスの持続可能性、調達委より指摘

バイオマスは太陽光や風力発電等と異なり、継続的な燃料投入が必要なことから、長期的な事業継続性を疑問視する声があります。実際、2018年度の調達価格等算定委員会による議論では、バイオマス液体燃料を中心に、使用される燃料の安定調達・持続可能性を確保できない可能性や、食用を含む他用途での利用者への悪影響のおそれについて、複数の委員から指摘がありました。

そのため、同委員会では、使用されている燃料の安定調達・持続可能性などについて確認するため、適切な方法を検討していくことが必要として言及しています。

こうしたバイオマス発電の持続可能性等について、経済産業省より「平成30年度新エネルギー等の導入促進のための基礎調査」報告書が公開されています。今回の記事では同報告書から、今後のバイオマス発電に関するFITの可能性を見ていきます。

バイオマス燃料、一部燃料に対し安定調達に疑問との結果

現状、多くの発電所で使われ一般的となっているバイオマス燃料は、パーム油、PKS、木質、パームトランクです。これら燃料の安定調達性に関しては、「平成27年度新エネルギー等導入促進基礎調査」により触れられています。

例えばPKSについては、2大生産国であるマレーシア、インドネシアにおいて、国内における燃料需要が大きいため、今後も輸出量を大幅に増加させることは期待できないと推定されています。また、PKSはパーム油生産に伴う副生産物であり、特にマレーシアはパーム油生産の余力が乏しいと予測されています。

木質ペレットについては、今後日本への輸出量も増加することが見込まれるとしながら、日本で今後増大する需要に十分応えられるほどの供給余力があるかどうかは不透明としています(図1)。

輸入バイオマスの生産余力

図1 輸入バイオマスの生産余力

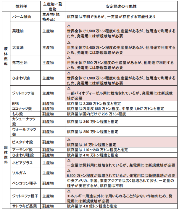
今回の30年度報告書では、農産物の収穫に伴って生じるバイオマスのうち、パーム油、PKS、パームトランク以外の燃料種が調査対象となっています。調査の結果として、菜種油」「大豆油」「落花生油」「ひまわり油」「ジャトロファ油」「ピスタチオ殻」「ネピアグラス」「ソルガム」「ジャトロファ種子」は、安定調達が難しい可能性があるとして懸念が示されています(図2)。

安定調達に関する燃料種別のまとめ(×、△はそれぞれ安定調達に懸念があることを示す)

図2 安定調達に関する燃料種別のまとめ(×、△はそれぞれ安定調達に懸念があることを示す)

バイオマス燃料の他用途への影響、パーム油等が影響大との結果

バイオマス燃料は、「食用、飼料用、工業用」などへの影響が懸念されますが、これまでの議論では特に食料との競合が国際的に問題視されてきました。もともと、バイオマス利用の他用途との競合については、2000年代に輸送用液体バイオ燃料の生産が急増した時期が、食料価格の高騰時期と重なったことから、世界的に問題になったとされています。

この他用途への影響について、今回の報告書では、バイオマス燃料が何らかの副産物である場合には、他用途との競合は発生しにくいですが、主産物の場合は他用途との競合に留意する必要があるとしてます。

例えば主産物のうち主用途が食料の場合は、食料需給に影響を及ぼす可能性があります。また、主産物のうち主用途が食料でない場合であっても、エネルギー生産を目的に農地を利用することになるため、土地の競合などが発生する可能性があります。

報告書による調査では、「パーム油」「菜種油」「大豆油」「落花生油」「ひまわり油」は特に、他用途への影響が懸念される結果となりました。また、「パーム酸油」「ジャトロファ油」「ネピアグラス」「ソルガム」「ジャトロファ種子」も、多用途への影響の可能性があるとしています(図3)。

他用途への影響に関する燃料種別のまとめ(×、△はそれぞれ競合する可能性があることを示す)

図3 他用途への影響に関する燃料種別のまとめ(×、△はそれぞれ競合する可能性があることを示す)

バイオマス燃料でトップクラスにGHG排出量の多いパーム油

FIT制度においては、2017年度からの価格改定前に、輸入バイオマスを含む一般木材等を中心としてバイオマス発電の認定量が急増しました。制度開始時には森林資源等の有効活用が想定されていましたが、一般木材等の区分での申請のうち、件数ベースで約5割、出力ベースで約4割がパーム油を燃料に含むものでした。理由としては、初期費用や燃料費が安価であることが大きな要因として考えられます。

ただしパーム農園開発は、東南アジア等の熱帯雨林を伐採し土地利用転換されることが多く、森林減少要因、CO2排出の要因となることが懸念されます。特にGHG排出量は、バイオマス燃料の中でもトップクラスで多いです(図4)。また、従来パーム油は食品や化学製品等に使用されており、こうした他用途との競合も問題となります。

燃料種別のライフサイクルGHG排出量試算結果(単位:g/-CO2MJ)

図4 燃料種別のライフサイクルGHG排出量試算結果(単位:g/-CO2MJ)

日本以外の国を見ると、例えば欧州では、液体バイオ燃料自体を再エネの1つとして推奨しており、「EU RED」はその施策の1つです。「EU RED」では、2020年までに輸送用燃料における液体バイオ燃料の混合率を10%以上とする義務目標を設定しています。

ただし、例えば「バイオ燃料等の持続可能性基準」等の規制が定められており、加えて、燃料供給事業者に間接的土地利用変化(ILUC)に伴うGHG排出量の報告義務が課されています。

このように、再エネ利用が推進される一方で、食用作物由来のバイオマスを燃料利用することについては、制度及び世論等を通じて抑制される流れがあります。

日本においては事業者側から、新規燃料としてパーム椰子果実房(EFB)から生産されるペレットや、ナッツ等の殻をFITにて使用したいという要望が上がっています。これらの燃料は環境負荷等への懸念がありますが、しかしながら、こうした燃料の原料はあくまで農業残渣等の副産物であり、環境負荷等についてどこまで責任があるのか等、今後も国による議論が必要とされています。

GHG排出量の報告義務が新設される可能性

今回の報告書による調査では、石炭と石油のライフサイクルGHG排出量を上回るバイオマス燃料種は存在しませんが、大豆油、ひまわり油といった油脂類の液体バイオマス燃料は、LNG火力のライフサイクルGHG排出量を上回るものが多い結果となっています(図5)。

このため、一部のバイオマス燃料はGHG排出量が化石燃料に劣ると捉えることもできるので、環境負荷の低い再エネとして国が推進するべきか、検討の余地があると考えられます。一方で、栽培から発電までの工程で、炭素固定や農業手法を改善することで、ライフサイクルGHG排出量を減らすことが可能です。

このため報告書では、初期段階として、基準を示し遵守を義務化するのではなく、まずは事業者に算定・報告・公表を求めるといった仕組みを採用する施策案を推奨しています。日本では現状、欧州のようにGHG排出量基準に関する枠組みがありませんが、事業者からライフサイクルGHG排出量のデータを蓄積することで、EUや欧州各国と同等の基準を日本でも導入していくことが可能かを検討していくことが可能になります。

FIT制度は気候変動対策に貢献すべく再エネ導入を促進することが目的です。そのため、導入される再エネの気候変動緩和効果が化石燃料に比して大きいことは必須であると考えられます。

これを測る指標としてライフサイクルGHG排出量が現状考えられており、報告書の中では、今後、どの事業者が試算を行っても結果が同一となり、試算手法がわかる透明性の高いGHG排出量算定ツールを作成することが必要であるとしています。

こうしてライフサイクル排出量基準が設定されることで、どのようなバイオマス燃料が「環境に優しい再エネ」であるかの判断が可能となり、こうした位置づけを制度の下で明らかにしたうえで、各基準等についてもどの程度厳しい仕組みとするかを決定する必要があります。

この続きを読むには会員登録(無料)が必要です。

無料会員になると閲覧することができる情報はこちらです
電力の補助金

補助金情報

再エネや省エネ、蓄電池に関する補助金情報を一覧できます

電力料金プラン

料金プラン(Excel含)

全国各地の料金プラン情報をExcelにてダウンロードできます

電力入札

入札情報

官公庁などが調達・売却する電力の入札情報を一覧できます

電力コラム

電力コラム

電力に関するコラムをすべて閲覧することができます

電力プレスリリース

プレスリリース掲載

電力・エネルギーに関するプレスリリースを掲載できます

電力資格

資格取得の支援

電験3種などの資格取得に関する経済支援制度を設けています

はてなブックマークGoogle+でシェア

執筆者情報

一般社団法人エネルギー情報センターの写真

一般社団法人エネルギー情報センター

新電力ネット運営事務局

EICは、①エネルギーに関する正しい情報を客観的にわかりやすく広くつたえること②ICTとエネルギーを融合させた新たなビジネスを創造すること、に関わる活動を通じて、安定したエネルギーの供給の一助になることを目的として設立された新電力ネットの運営団体。

企業・団体名 一般社団法人エネルギー情報センター
所在地 東京都新宿区新宿2丁目9−22 多摩川新宿ビル3F
電話番号 03-6411-0859
会社HP http://eic-jp.org/
サービス・メディア等 https://www.facebook.com/eicjp
https://twitter.com/EICNET

関連する記事はこちら

家庭部門のCO2排出量66%減目標、住宅の省エネルギー対策「ZEH」とはの写真

一般社団法人エネルギー情報センター

2021年08月10日

新電力ネット運営事務局

家庭部門のCO2排出量66%減目標、住宅の省エネルギー対策「ZEH」とは

コロナの影響により在宅勤務が日常的なものとなったことで、私たちはより快適性や経済性に優れた住まいに対する関心は高まりつつあるのではないでしょうか。そのような中で、7月26日に政府が公表した「地球温暖化対策計画」の原案で、温室効果ガスの排出量を家庭部門で66%削減する検討をしていることが明らかになりました。また、27日には再生可能エネルギー等に関する規制等の総点検タスクフォース(以下、タスクフォース)にて新築戸建て住宅の約6割に太陽光発電設備を設置することが表明されました。そこで今回は、家庭部門の省エネルギーの取り組みについて、その中でも特に「ZEH(ゼッチ)」に注目して考えていきます。

世界的な半導体不足の中で、『次世代パワー半導体・先端半導体』は日本の脱炭素×成長戦略のキーワードとなるかの写真

一般社団法人エネルギー情報センター

2021年07月09日

新電力ネット運営事務局

世界的な半導体不足の中で、『次世代パワー半導体・先端半導体』は日本の脱炭素×成長戦略のキーワードとなるか

5月19日、トヨタ自動車は「世界的な半導体不足で国内の2つの工場の稼働を一時停止する」と発表しました。約2万台の生産に影響が出るといいます。加藤官房長官は「半導体は産業のコメともいわれ、経済社会を支える極めて重要な基盤の部品」と述べた上で、「代替装置の調達支援など経済産業省でしっかり対応していく」としました。しかし、31日、米インテルCEOは「半導体不足解消はあと数年かかる」という見方を発表しています。 では今回は、いつから、どうしてこのような半導体不足という事態が起こったのか、またそこから見えてきた課題とは。そしてそれを克服し、脱炭素社会実現と経済成長の原動力とするための日本の取り組みについてご紹介していきます。

新型コロナが推し進めたデジタル化とCO2排出の影響を考えるの写真

一般社団法人エネルギー情報センター

2021年04月11日

新電力ネット運営事務局

新型コロナが推し進めたデジタル化とCO2排出の影響を考える

新型コロナウイルス感染症を契機に、世界のデジタルトランスフォーメーションの流れが一気に加速しました。ある観点から見れば、デジタル化は環境にプラスの影響を与える一方で、デジタル化の副作用の一つに環境への影響があります。Facebookは「北極圏の近く」にデータセンターをつくっていますし、マイクロソフトは海中にデータセンターを沈めるなどテックジャイアントと呼ばれる企業でもさまざまな取り組みがされています。そこで、今回は、国内外の取り組みを参考に、プラスの影響とは何か、環境への負荷とは何かについて考えます。

高騰した日本の電力市場分析と海外市場からの教訓の写真

一般社団法人エネルギー情報センター

2021年03月15日

新電力ネット運営事務局

高騰した日本の電力市場分析と海外市場からの教訓

日本のスポット電力価格は、約4週間にわたり高騰している。世界の主要な電力市場では、これほど長期間の高価格を見たことがない。この状況は、新電力に大きな損失をもたらし、破産する企業がでてくる可能性がある。この記事では、日本の状況を2016年のフランスの同様の状況と比較し、日本のこの状況が再発しないようにするための市場の透明性と先物取引、リスク管理の重要性を説明する。

米・バイデン政権の気候変動対策とは?世界、そして日本への影響は?【前編】の写真

一般社団法人エネルギー情報センター

2021年02月24日

新電力ネット運営事務局

米・バイデン政権の気候変動対策とは?世界、そして日本への影響は?【前編】

バイデン政権の気候変動対策ではどのような取り組みがなされ、どのような効果が期待できるのか、そして世界や日本への影響はどのようなものが考えられるのかについて、2回に渡り考えていきます。